新祥旭考研官网欢迎您!


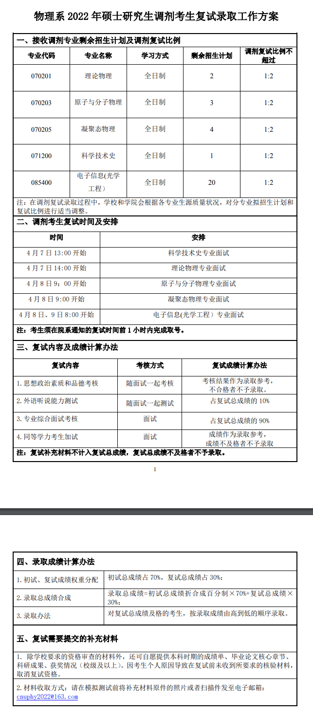
首师大考研辅导班:2022年首都师范大学物理系考研复试调剂名额、复试时间等方案细则!

新祥旭岑老师-xxxedu666 / 2022-04-06

2022年首都师范大学物理系考研复试调剂名额、复试时间等方案细则!

新祥旭考研高分咨询热线(VX): 13341004451或(QQ):3390451633

全方位权威辅导,考研复试效率高

面授一对一
在线一对一
魔鬼集训营
咨询课程 预约登记

以效果为导向    以录取为目标

添加微信咨询考研问题
北清考研定制 985考研定制 211考研定制 学硕考研定制 专硕考研定制 北京考研私塾
x