1、关于择校和定专业。
(1)择校原因
我本科就读于一所“双一流”高校的社会学专业,要读研究生是大一开始就确定好的,大三下学期(大概是五月左右)自己保研彻底没希望之后才决心考研。我对自己的专业一直比较有兴趣,所以也没考虑过换专业。
关于择校,地域上我比较喜欢北方,除了民大以外,还考虑过南开大学和中国人民大学。南开大学的方法部分比较偏重计算,所以南开的备考难度我估计着不小;人大复习的门数比较多,我觉得我仅剩的几个月时间不太够,所以人大我也没选。综合下来,我还是选择了参考书体系与我本科知识体系较为接近的民大,最终证明这不失为一条稳妥的路。
(2)中央民族大学社会学专业考研报录情况介绍、考研难度分析
在确定学校之后,就要系统地搜集目标院校的报考信息,包括近五年的复试分数线、录取人数、考试大纲、报录比(报录比有条件的可以找一下,一般学校都不公开)等。民大近五年的录取分数线我都整理在这个表格里了,学弟学妹们可以看一下:

我个人认为,分数线是相对的,主要和题目的难度有关系,民大的复试名额是按照120%的比例确定的,初试复试在总分中的比例是7:3,相对来说初试分数高的考生在实际录取中会更有优势。
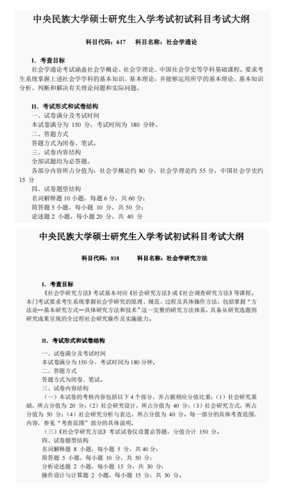
考试大纲每年的变动都不大,2022年的专业课考试大纲如下所示,2023年的考试大纲建议学弟学妹关注中央民族大学研究生院官网的发布。

2、初试经验
(1)政治备考经验
我的政治复习是比较晚的,大概从10月底才开始,主要的备考资料是肖秀荣的精讲精练、1000题、四套卷和八套卷。因为高中是文科生,所以考研政治的内容对我来说也不是完全陌生的,精讲精练我是边做题边看的,做错的题去查精讲精练对应的部分,把知识点补充在错题旁边;11月份中旬勉勉强强把1000题(选择题)刷完了,根据答案进行改错。我的时间已经不允许我二刷1000题了,所以二刷阶段我只把肖四和肖八的选择题刷了两遍。
关于主观题,说起来有点惭愧,我是考前一周才开始背的肖四,学弟学妹们一定要吸取我的教训,拖到最后背政治对于心态是一种很大的摧残,所以肖四答案一出就做好规划抓紧背,才能让自己在考前不慌。最后出分的时候,我的政治成绩70+,对于这个分数我真的已经很满意了,因为身边的同学是在暑假就开始看课、刷题,我十月中旬才开始复习,也考到了一个够用的分数,肖爷爷yyds!
(2)英语一备考经验
英语一我考了80+,在北京这个大旱区,英语一考到75分以上的朋友都不容易。因为自己英语基础还算比较好,大一下学期就过了六级(566分),纸质资料我只用到了张剑的黄皮书,背单词APP用了墨墨背单词和不背单词。
①单词:我在7月份之前用墨墨背单词app刷了第一遍考研大纲单词5500,之后又在11月底之前用不背单词app刷了第二遍,一直到考研的前一天,我都在坚持用app刷单词。
②语法与长难句:这一部分要视个人情况而定,因为我在准备复习之前先看了一遍2021年的考研真题,发现阅读中的句子自己大体上都可以读懂,因此长难句这一部分我没有系统去学习。市面上有很多老师讲长难句,我认为如果读不懂文章的话,可以去听一听这些课,毕竟读懂句子才是做题的关键。
③完型、阅读与新题型:这三部分考察的根本点是一致的,只是侧重不同。我主要做了2010-2021的真题,二刷了2016-2021年的真题。第一遍做题的时候我的速度很慢,差不多需要40分钟才能做好一篇阅读,大家遇到这种情况千万不需要焦虑,因为第一遍精做就是要做到面面俱到。除此之外,在第一遍做题时还要注意标注陌生词汇,并且要把这些词汇加入日常的背诵计划。第二遍做题会比第一遍快很多,这一遍做题要注意把握文章的结构,对第一遍的陌生词汇、不理解的句型做到查漏补缺,尽量牢记第一遍做错的题目。
④翻译与作文:因为自己的英语基础还可以,翻译我没有特地花时间去练习。作文方面,经常有学弟学妹问我是否需要背诵模版。我认为,如果你的四六级作文基础还可以(可以独立写作一篇作文),那么模版对于你成绩的提高并没有太大的作用,平时主要注意积累话题和语料就可以了,这里我比较推荐看周思成的作文考前冲刺课,从11月下旬开始,每天背一篇不同话题的作文,就足够应对最后的考试了。如果你的作文基础不太好,有几个自己用的顺手的模版则是必需的,但是要注意适当修改模版,不要照搬模版。
(1)专业课一:617社会学通论备考经验
通论的参考书主要有以下三本:
王思斌《社会学教程(第四版)》(简称“概论”)
侯钧生《西方社会学理论教程(第四版)》(简称“理论”)
郑杭生《中国社会学史新编》
我专业课一的分数是120分左右,这三本书的考试侧重是:西方社会学理论>社会学教程>社会学史。因为我本科阶段的理论用书是《西方社会学理论教程》,所以这本书我相当于已经读过一遍,我是从王思斌那本书开始复习的。复习的顺序是先通读把课本过一遍,大概知道这本书的框架,然后再精读,根据章节做出背诵笔记,最后再进行几轮背诵。侯钧生那本书我只是省去了通读的环节,复习的基本步骤和上一本书一样。社会学史因为分数占比比较小,我只是按照章节总结了几位社会学家的知识重点就直接开始背了。这里要提醒学弟学妹一句,对于社会学史这本书,如果你时间不够可以像我这样操作,如果你时间充足还是要认真读书,避免有遗漏的重点。大家如果在考研复习过程中有困难的话,也不妨报一个辅导班,比如新祥旭考研全科一对一私人订制VIP辅导课程,针对性强,上课时间可以灵活协商,课下还可以免费答疑解惑,对考研初复试应试备考这块的帮助是非常明显的。
除了读书和整理笔记,最重要的就是背诵。因为我本身就是社会学专业,所以这些需要背诵的知识基本上没有什么理解上的问题,如果学弟学妹有跨考的情况,我建议在通读阶段就要攻克理解的问题,必须在理解的基础上做到记忆。剩下的就是一遍遍的重复,背诵也许很枯燥,但如果加入自己的理解,不仅会做到融会贯通,而且会让自己记忆得更加牢固。
(2)专业课二:818社会学研究方法备考经验
方法的参考书主要有三本:
风笑天《社会学研究方法(第五版)》
袁方《社会研究方法教程》
卢淑华《社会统计学》
这三本书要以风笑天那本为主,袁方和卢淑华的书作补充。袁方的那本书同样是我本科阶段的课本,所以我没有再读第二遍,只是把它作为风笑天那本的补充阅读。方法我的备考流程和专业课一差不多,都是先通读再整理再背诵,只不过方法的重点分布更密集,而且个人感觉相对于理论的学习,方法的学习更枯燥。方法我大概是背了三遍,先按照笔记整理的知识点背一遍,再按照章节目录背一遍,最后考前的一周又过了一遍。事实证明,反复的记忆是有效的,在考场上,除统计题以外的其他题目,我都在考前准备过。
关于统计题目的复习,民大前几年的方法真题对于统计的考察甚少,最近几年越来越重视对统计学的考察,这也是量化研究的大势所趋,今年也考了一道spss的题。卢淑华的那本书我本科阶段也学过,备考阶段我只是把书上的课后题又看了一下,结果考试并没有考到。出考场的时候有一点点失落,觉得自己的准备也没有用上,但最后出成绩还不错,110+的分数我也已经很满意了。
3、复试经验
复试主要分为自我介绍、专业课知识考查、英语口语三部分。民大的老师非常注重学生的社会学学科素养,如果平时只是会死记硬背知识点,在复试阶段很容易出丑。在初试之后就要陆续开始准备复试了,我主要是把本科阶段读过的社会学的书又过了一遍,然后准备了一下自己曾经做过的研究和毕业论文的初步想法,最后复试的分数还比较不错。复试切不可追求千篇一律的模版,也不要随意进行吹嘘,一定要把自己的真才实学展示给各位老师看,诚实的态度也是加分项哦。
4、给学弟学妹们的一点碎碎念
在如今这样一个“后考研”时代,也许研究生学历对每个人的意义都不同。对于我而言,研究生阶段的学习是我探索社会学专业所必需的,因此在备考的过程中,我一直让自己在铺天盖地的喧嚣中保持冷静,不断告诉自己备考的意义不仅在于考上研究生,更在于自我专业知识的巩固与提升。事实证明,像我这样“佛系”性格的人确实可以通过远离“内卷中心”取得成功。
考研的过程中你确实会听到很多声音,但是那些都不重要,坚定你心中所想,一定可以等到柳暗花明的那一天!
考研高分咨询新祥旭罗老师
电话/微信:13701149740
咨询QQ:3219057729


















