
报名说明
1、每课时45分钟,为保障学习效果,每次课原则上安排2-4个课时(90-180分钟)。
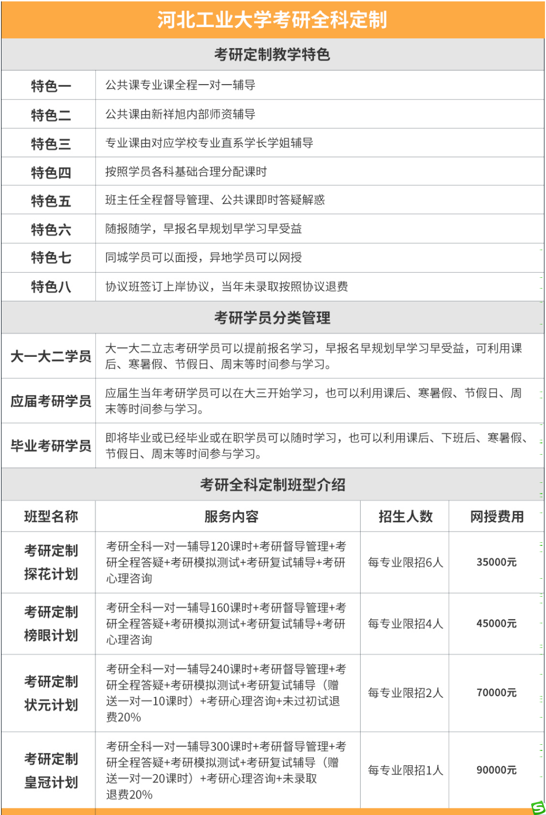
2、上述价格为网授价格,面授价格需在原基础上增加10%。特殊、稀缺专业价格另议。
3、为保障学员权益,加之专业课师资紧缺,各专业名额有限,学员须提早报名,以免名额受限。
4、在线教学主要是通过腾讯会议或其他在线教学软件进行一对一直播教学。
5、专业课一对一师资原则.上由学员报考学校专业直系学长学姐担任。
6、专业课一对一师资若无对应直系学长学姐,将匹配同等水平专业师资授课,费用减免10%。
7、两人联报享受95折优惠,三人联报享受9折优惠,四人联报享受85折优惠,五人及以上联报享受8折优惠(全款)。
8、元旦前报名享受9折优惠,五一前报名享受95折优惠(全款)。(优惠不可叠加)
【经验贴来源于新祥旭原创 考研胡老师:chen20181177,未经允许,禁止转载!】
考研考博一对一辅导咨询胡老师:13697128120


















