新祥旭考研官网欢迎您!
网站首页
|
收藏网站
|
招聘教师
|
招聘员工
|
联系我们
预约报名
2026考研课程
北大清华全科定制
985高校全科定制
211高校全科定制
普通高校全科定制
经管专业全科定制
政法专业全科定制
人文专业全科定制
社科专业全科定制
外语专业全科定制
艺术专业全科定制
医学专业全科定制
理工专业全科定制
考研全科辅导
名校考研定制
考研复试辅导
专业课一对一
公共课一对一
考研集训课程
名校保研辅导
名校考博辅导
当前位置:
首页
>
历年真题
>
社会学考研真题
>
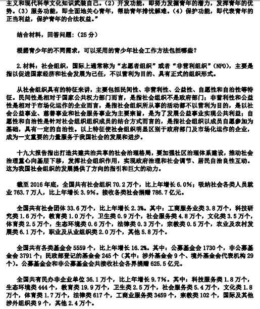
北京城市学院考研辅导班:北京城市学院2018年考研《社会工作原理》初试真题
北京城市学院考研辅导班:北京城市学院2018年考研《社会工作原理》初试真题
慧慧老师15201309109 / 2020-03-29
下一篇:
北京城市学院考研辅导班:北京城市学院2019年考研《社会工作实务》入学试题
上一篇:
北京城市学院考研辅导班:北京城市学院2018年考研《社会工作实务》初试真题
全方位权威辅导,考研复试效率高
面授一对一
在线一对一
魔鬼集训营
咨询课程
预约登记
以效果为导向 以录取为目标
填写信息获取考研一对一试听名额
姓名:
电话:
报考学校及专业:
北清考研定制
985考研定制
211考研定制
学硕考研定制
专硕考研定制
北京考研私塾